Contracts
Each Contract within MRI Evolution should reflect an operational division within a business. This may be a relationship with a single Supplier; an individual Site; regional office or whatever other divisions best suit the organisation.
For a Contract to become a usable entity in MRI Evolution it must be Active (have a Finish Date in the future) be assigned to one or more Contract Groups and have the Contract Views assigned.
The list of Contracts are maintained here.
Facilities > Contracts
The link will open the Contracts grid. A User will only be able to see Contracts that are connected to their Contract Groups. It is a grid view which can be searched, sorted and customised as normal.
To add a new Contract click New
, to edit an existing Contract click Edit
. A pop up window will appear which will allow the creation or amendment of a Contract.
| Details |
| Reference |
The Contract reference. |
| Title |
The Contract title. |
| Type |
From the drop down select the Contract type:
- Service: The Contract can be used to do Service works, such as Breakdown and PPM Tasks
- Projects: The Contract can only be used for Project Tasks as part of the Projects Module
- Projects and Service: The Contract can be used for either Service or Project Tasks
- Available from 6.0.1.0
Triage Only: This is used to identify Tasks that originate outside of MRI Evolution, created via Web Services using the Triage Contract method.
The system will attempt to determine an appropriate Service Contract for the Task, based on business logic and update accordingly, for any Tasks that cannot be automatically matched to a Service Contract, the Default Level of Completion will be applied, users will need to manually update the Contract for these Tasks to the appropriate value.
Setting the Type to be Triage Only will hide the following sub navigations for the current Contract, since they are not relevant:
Note: Users will not be able to select Contracts with this Type when logging Tasks.
|
| Task Prefix |
The prefix of all Tasks generated from this Contract. |
| Prefix Task ID's |
Check the box to prefix Tasks with the Task prefix. |
| Full PPM ID |
Check the box to insert the year and service week into the (PPM) Task ID. |
| Exclude PPMs from SLA |
Check the box to exclude PPM Tasks from the Service Level Agreements. |
| Family Task Override |
Check the box to enable Family Task Override on the Contract. |
| Supplier
|
| Supplier |
From the drop down select the primary Supplier of the Contract- for more information see Suppliers.
Available from 5.7.0.0
The label is a hyperlink to open the Supplier record directly.
|
| Supervisors |
Auto-filled from the selected Supplier. |
| Telephone |
Read only field populated from the Correspondence Telephone field. |
| Fax |
Read only field populated from the Correspondence Fax field. |
| Web |
Read only field populated from the Supplier's Web Address field. |
| Dates |
| Start Date |
The Start Date of the Contract. |
| Review Date |
The review date of the Contract. |
| Finish Date |
The Finish Date of the Contract. |
| Contract Status |
Read only field populated with either Live or Expired depending on the current date:
- Live - The Expired Date is greater than the current date
- Expired - The Expired Date is less than the current date
|
| Rate |
| Sum |
The fiscal amount of the Contract's worth.
|
| Hours |
The hours (of work) that the Contract is worth. |
| Tax Rate |
The tax rate applicable to the Contract. |
| Task Options |
| Use Time Records for "Marked as Complete" date |
Check the box for MRI Evolution to use the finish time on the last Time Record of a Task instead of the time the Complete button was clicked. |
| Make TImesheet Reference Compulsory |
Check the box to make a reference number compulsory when using Timesheets. |
| Task Event Matrix |
Select from the list of available Event Matrix records for the Contract. |
| Enable the Requested Status for New Breakdown Tasks |
Available from 5.3.0.0
Check the box to enable the "Requested" Status to Tasks, this status enables Tasks to be triaged before being accepted for works.
Note: Task Preference must be set to Contract specific to enable tick box, for more detail see Enable the Requested Status for New Breakdown Tasks
|
| Default Level of Completion |
Available from 6.0.1.0
Select from the list of available Level Of Completion records for the Contract.
The value selected will be used to set the Level Of Completion for any new Tasks in this Contract.
|
| Auto send Tasks to Contractor Gateway when Activated |
Available from 5.3.0.0
Check the Task Type box(es) to auto-send the associated Tasks logged against this Contract directly to Contractor Gateway.
Select from the following Task Type options:
-
Breakdown
-
PPM
-
Project
-
Scheduled Task
|
| Default Cost Calculation Type for Task Actions |
Available from 6.1.0.0
Select the default cost calculation type for Task Actions from the following options in the dropdown:
-
Distribute from Task Estimates
-
Add to Task Estimates
Note: This field will be disabled if the Default Cost Calculation Type for Task Actions Task Preference is not set to 'Contract Specific'. The following label will be displayed “This setting is managed in the system preferences for Tasks and cannot be overridden per Contract”.
|
| Task Appointment Options
|
| Enable Appointments |
Available from 5.5.0.0
Check the box to enable the Appointments functionality against the Contract.
|
| Auto-despatch allocated Appointments to Evolution Go Resources |
Available from 5.5.0.0
This controls despatching of Appointments and whether the system automatically changes the status of Confirmed Appointments to Despatched.
From the drop down select one of the following:
- Despatch Manually Only
- Despatch on Confirmation
Note: In order to use this feature you must be using a version of the Evolution Go Tasks activity that supports Appointments & Visits.
|
| Despatch Confirmed appointments when a Resource is allocated |
Available from 5.5.0.0
If the Auto-despatch allocated Appointments to Evolution Go Resources drop down is set to 'Despatch on Confirmation', the user should see this additional check box.
If checked, the system will automatically despatch Confirmed Appointments that have been allocated to Resources and also despatch Confirmed Appointments when a Resource is allocated later.
|
| PPM Options |
| 1st day of the week for PPMs |
From the drop down select the day that will become the first day of the week for PPM scheduling. |
| 1st Month for PPMs |
From the drop down select the month that will become the first month of the year for PPM scheduling. |
| Build Dormant PPMs years in advance |
Enter the number of years for dormant PPMs to be built in advance. |
| Prompt before rescheduling Shiftable PPMs |
Check the box to be prompted on the Helpdesk when completing a Shiftable PPM, to shift the Task. |
| PPM Issue Template |
Available from 4.5.0
From the drop down select the PPM Issue Template if using auto-issuing
|
Available from 6.1.0.0
| Standard Purchase Orders for Tasks
|
| Allow multi-task Purchase Orders |
Available from 6.1.0.0
If enabled, users will be able to create Purchase Orders with Line Items linked to more than one Task per Order.
Note:
If the Purchase Orders Preference value for Allow multi-task Purchase Orders is set to ‘Not Enabled’ or ‘Enabled for ALL Contracts’:
- The Allow multi-task Purchase Orders field will be disabled
- The field label will be updated to display the following above it “This setting is managed in the system preferences for Purchase Orders and cannot be overridden per Contract”
|
| Allow creation of Standard Purchase Orders from the Advanced Helpdesk |
Available from 6.1.0.0
If enabled, Advanced Helpdesk users will be able to raise new Purchase Order requests to order the goods and services required to complete the Task.
Note:
If the Purchase Orders Preference value for Allow creation of Standard Purchase Orders from the Advanced Helpdesk is set to ‘Not Enabled’ or ‘Enabled for ALL Contracts’:
- The Allow creation of Standard Purchase Orders from the Advanced Helpdesk field will be disabled
- The field label will be updated to display the following above it “This setting is managed in the system preferences for Purchase Orders and cannot be overridden per Contract”
|
| Task Work Order PO Preferences
|
| Enable generation of Task Work Order POs for the value of the Task Estimates |
Available from 6.1.0.0
This feature can be used to create ‘Task Work Order’ Purchase Orders that can serve as the supplier instruction to carry out works or when integrating with a 3rd party system.
Note:
If the Purchase Orders Preference value for Enable generation of Task Work Order POs for the value of the Task Estimates is set to ‘Not Enabled’ or ‘Enabled for ALL Contracts’:
- The Enable generation of Task Work Order POs for the value of the Task Estimates field will be disabled
- The field label will be updated to display the following above it “This setting is managed in the system preferences for Purchase Orders and cannot be overridden per Contract”
|
| Create Task Work Order PO Lines from Task Actions (if present) |
Available from 6.1.0.0
If enabled, a Purchase Order Line will be created for each Task Action linked to the Task. The details, coding and costs of each line will be taken from the Task Action.
Note:
If the Purchase Orders Preference value for Enable generation of Task Work Order POs for the value of the Task Estimates is set to ‘Not Enabled’ or ‘Enabled for ALL Contracts’:
- The Create Task Work Order PO Lines from Task Actions (if present) field will be disabled
- The field label will be updated to display the following above it “This setting is managed in the system preferences for Purchase Orders and cannot be overridden per Contract”
|
| Auto-Complete Task Work Order POs when Tasks are Completed |
Available from 6.1.0.0
If enabled, Task Work Order Purchase Orders will be automatically completed when the associated Task is completed.
Note:
If the Purchase Orders Preference value for Enable generation of Task Work Order POs for the value of the Task Estimates is set to ‘Not Enabled’ or ‘Enabled for ALL Contracts’:
- The Auto-Complete Task Work Order POs when Tasks are Completed field will be disabled
- The field label will be updated to display the following above it “This setting is managed in the system preferences for Purchase Orders and cannot be overridden per Contract”
|
| Auto-Receipt Line Items for Completed Task Work Order POs |
Available from 6.1.0.0
If enabled, Task Work Order Purchase Order Line Items will automatically be marked as received when the associated Task is completed.
Note:
If the Purchase Orders Preference value for Enable generation of Task Work Order POs for the value of the Task Estimates is set to ‘Not Enabled’ or ‘Enabled for ALL Contracts’:
- The Auto-Receipt Line Items for Completed Task Work Order POs field will be disabled
- The field label will be updated to display the following above it “This setting is managed in the system preferences for Purchase Orders and cannot be overridden per Contract”
|
| Auto-Create Task Work Order POs |
Available from 6.1.0.0
A Task Work Order Purchase Order will be created automatically for each Task when the Task Status is changed to the selected value, except 'Not Enabled'.
From the dropdown select one of the following:
-
Not Enabled
-
On Activation
-
On Assignment
-
On Send to Contractor
-
On Completion
Note:
If the Purchase Orders Preference value for Enable generation of Task Work Order POs for the value of the Task Estimates is set to ‘Not Enabled’ or ‘Enabled for ALL Contracts’:
- The Auto-Create Task Work Order POs field will be disabled
- The field label will be updated to display the following above it “This setting is managed in the system preferences for Purchase Orders and cannot be overridden per Contract”
|
| Contract Hours
|
| Use Availability Times |
Check the box to change from the default availability for the Contact to the times specified below. |
| Monday-Sunday From and To times |
Enter the available hours for the Contract - Leaving From and To times as 00:00-00:00 will count as zero hours availability with the use availability times box checked. |
| Comments
|
Free text field for comments relating to the Contract. |
| Payment Mechanism |
| Service Payment |
From the drop down select the most appropriate Service Payment. |
| Percentage |
The percentage of the Service Payment to be charged. |
| Task Periods
|
| Generate Task Periods per calender session not per SLA response period |
Check the box to generate Task periods using the calender Sessions not the SLA period. |
| Generate Failed Periods for incomplete Tasks up to Batch End |
If checked and subsequent "Response periods requiring Task periods" are also checked, the target Task periods will be displayed on the Advanced Helpdesk. |
| Response periods requiring Task Periods |
Select the required checkbox(es) for Task period generation:
- Response
- Attend
- Contain
- Fix
- User Defined
If checked the system will generate periods for any Tasks not in history that have been picked up in a PMS Batch to the Batch End date.
|
| SLA Calendar |
| Calender Response Time |
From the drop down select the Response Time for the Session, options are:
- Due At End Of Session And Include Current Session
- Due At End Of Session And Exclude Current Session
- Due At Start Of Next Session
|
Complete the fields and click Save
. Once the Contract header has been completed and saved a sub menu will appear to allow additional entities to be assigned.
These include:
Additional Icons
|
Recalculate PPM Family Task Override |
Occasionally it becomes necessary for MRI Evolution to recalculate the Family Task Override on the PPMs in the system. This ONLY needs to be performed after a data import. |
|
Contract Auto Issue Integrity |
Click to print the Contract Auto Issue Template Integrity Report (OP-MT018) Available from 4.5.0 |
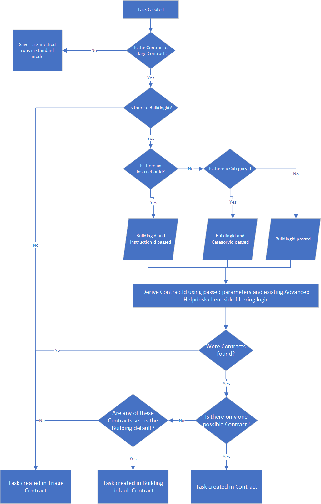
Triage Contract Process Flow For Saving Tasks
Available from 6.0.1.0
The process for saving Tasks in MRI Evolution has been updated to take into account Tasks, with a Contract having a Contract Type of Triage Only that originate from an external source, such as an Evolution Go activity, via web services.
Whenever a Task is created, the first check is whether the Task's Contract has a Type of Triage Only, if it doesn't, the existing save Task method will apply.
If the Task's Contract has a Type of Triage Only, the process flow below will apply: